网站无障碍 本网站已支持IPv6网络
当前位置:首页>>统计总结>>财政信息
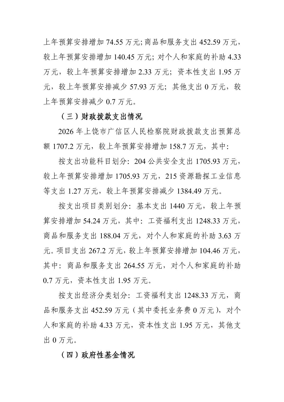
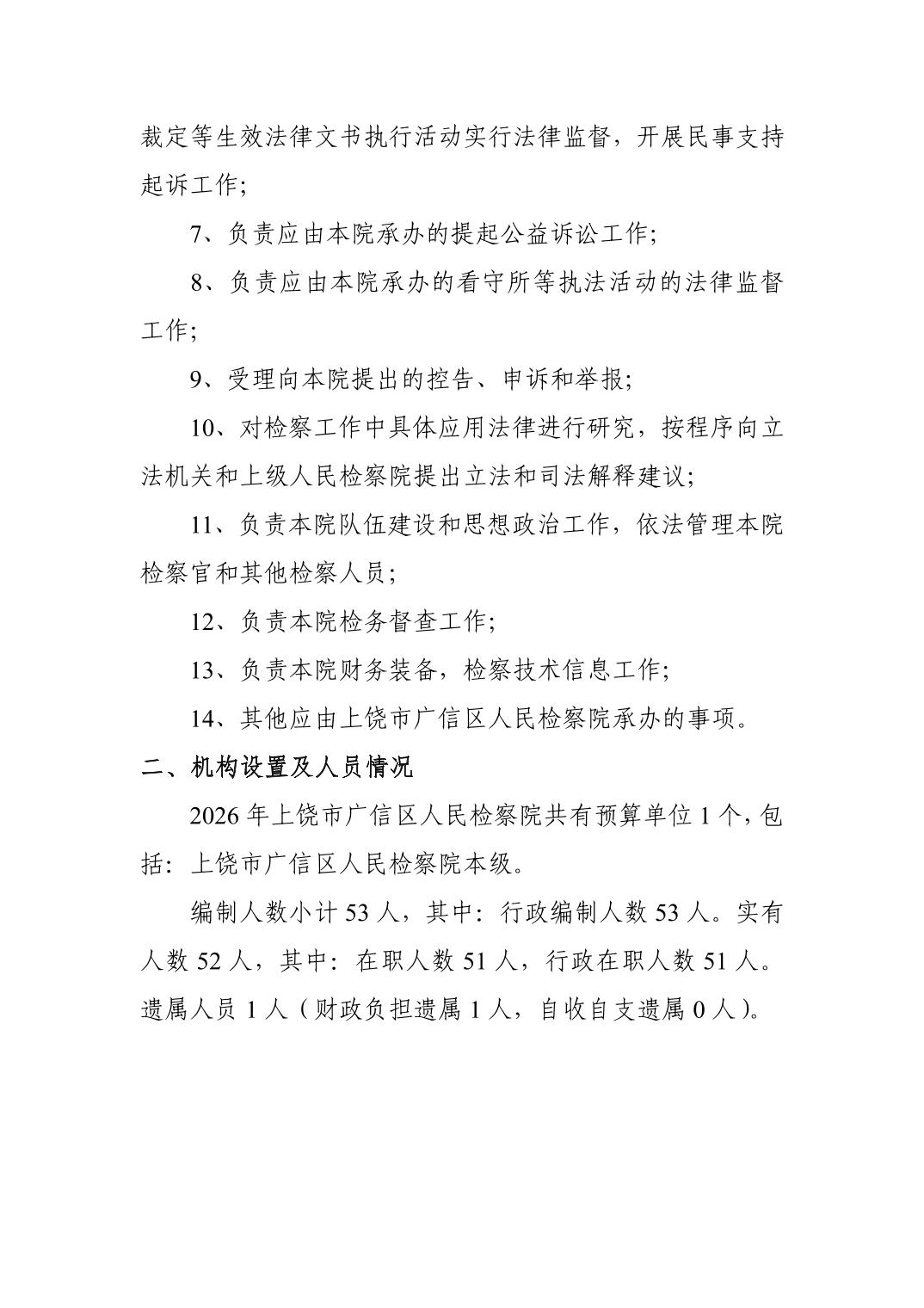
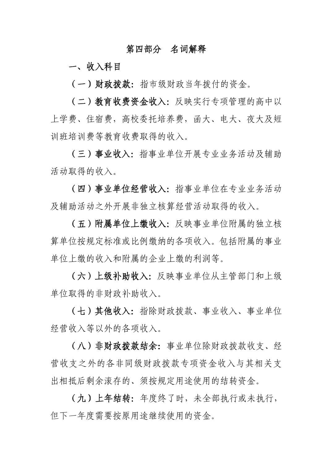
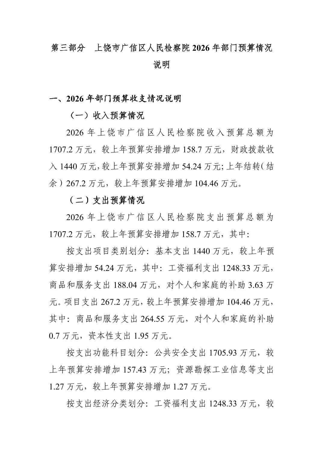
上饶市广信区人民检察院2026年部门预算
时间:2026-02-26 15:43:04  作者:  新闻来源:  【字号: | |

  更多>>
 实案警世 更多>>
·叶文华在全区正风肃纪警示教育会上强调...
·检察机关以公益诉讼守护长城 助力文物与...
·“支持起诉+打击犯罪” 多方联动助力农...
·以案为鉴,警钟长鸣——广信区人民检察...
·“支持起诉+庭前调解”,守护“少年的你”
 检察文化 更多>>
·【国际博物馆日】第一部检察文物主题图...
·徐腊姣:为了心中那抹蓝
·最高检:以高质量检察文化建设推进高质...
·喜报!党建荣誉
·【漫画】2023广信检察·身影
 队伍建设 更多>>
·最高检党组会传达学习贯彻中央政治局会...
·广信检察一干警荣获全省中小学法治副校...
·中央八项规定和中央八项规定精神有何不同?
·【中央八项规定精神】抓作风建设最重要...
·强基固本,以考促学——广信区人民检察...
您的位置: 首页>>统计总结>>财政信息

上饶市广信区人民检察院2026年部门预算

时间:2026-02-26  作者: 

 

地址:上饶市广信区旭日北大道行政新区

电话:0793-8442000  邮编:334100

技术支持:正义网  京ICP备10217144号-1

本网网页设计、图标、内容未经协议授权禁止转载、摘编或建立镜像,禁止作为任何商业用途的使用。 区